近日,云顶国际8588yd2023 年校级科研基金项目经受理申报、形式审查、专家组评审、校学术委员会审定等程序后,结果正式公布,公司共4位老师获准立项,分别是:
1、陈瑜瑕:《积极心理学视角下提升高校资助育人实效研究》(思想政治教育类项目)
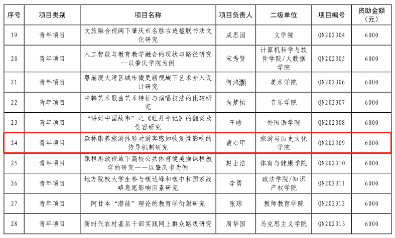
2、黄心甲:《森林康养旅游体验对游客感知恢复性影响的传导机制研究》(青年项目)
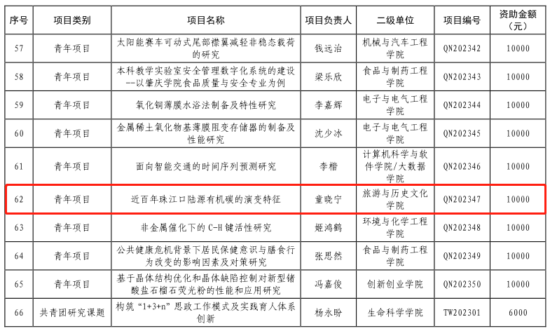
3、童晓宁:《近百年珠江口陆源有机碳的演变特征》(青年项目)
4、蔡群:《宋至民国肇庆府城空间形态演变研究》(服务地方经济社会发展类项目)
此次获批的项目既体现了学术研究价值,又注重从人才素质提升角度相互结合,是公司教师科研能力与实际应用能力相互结合的体现,项目的开展将进一步提升公司团队建设水平和服务地方经济的能力。



