为促进员工课外学术科技活动蓬勃开展,进一步引导员工努力培养科学精神和态度,推动老员工课外科技创新工作,提升人才培养质量,积极选拔优秀作品参加广东省“挑战杯”竞赛,11月14日,云顶国际8588yd举行创新创业文化节暨第十七届“挑战杯”老员工课外学术科技作品选拔赛。创新创业公司经理肖俊霞、校团委副书记(主持工作)马舒洁、教务处副处长张伟担任评委,李朝军经理、杨雪梅书记、郭栩东副经理、周军副经理、陈军副书记、员工发展部主任谢杲馥、分团委书记朱婷以及各参赛团队和指导老师全程观摩比赛。


本次共有《广东省自然保护区空间分布特征及可达性研究》团队、《乡村振兴背景下肇庆传统村落的柔性治理模式研究》团队等18个团队参加比赛。按照省挑战杯赛制和要求,每个参赛团队逐一展示和路演,评委开展质询,团队逐一答辩。比赛当中,参赛团队精彩展示,评委组精彩点评,参赛团队和指导教师收益良多,有力推动了公司创新人才培养的工作。


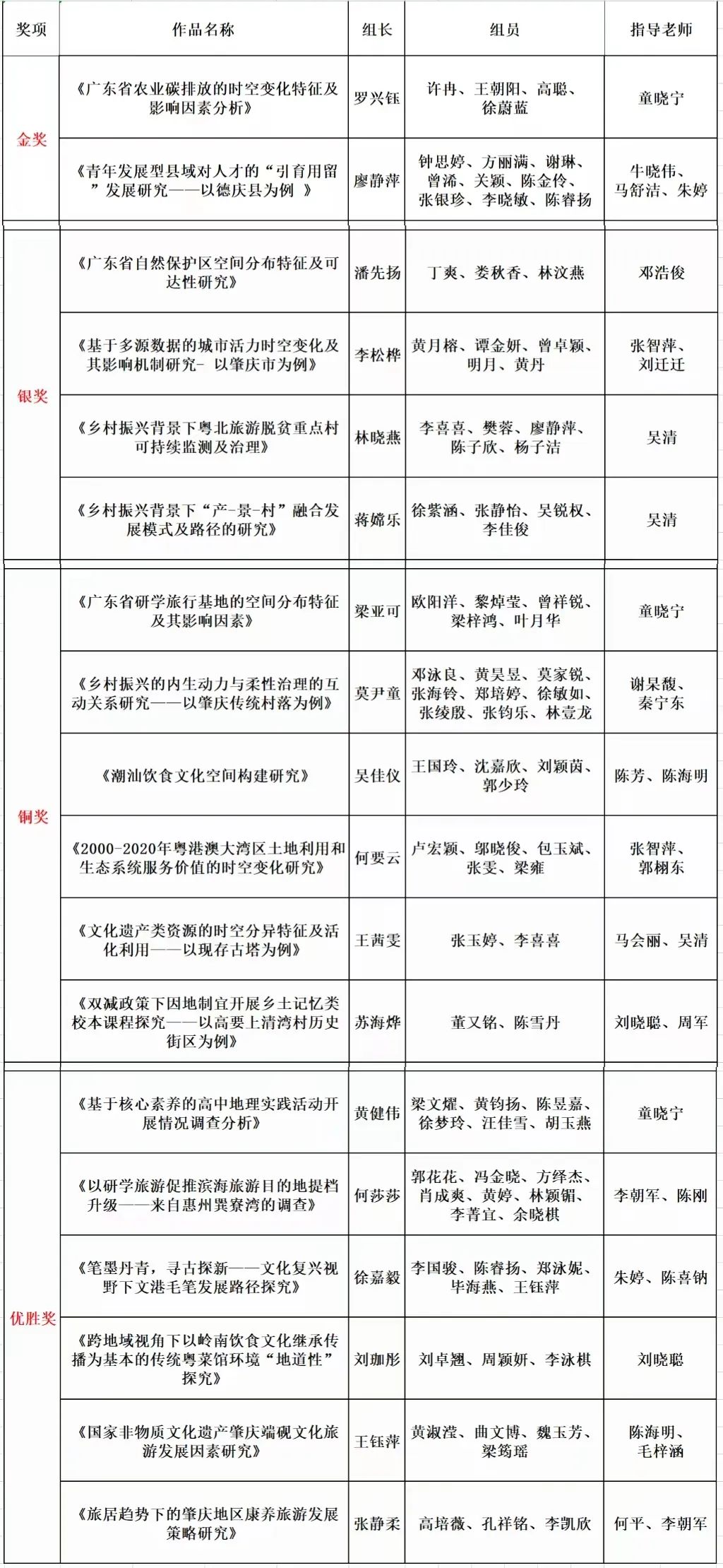
经激烈角逐,最终《青年发展型县域对人才的“引育用留”发展研究——以德庆县为例 》团队、《广东省农业碳排放的时空变化特征及影响因素分析》团队获得金奖,《广东省自然保护区空间分布特征及可达性研究》等4个团队获得银奖,《广东省研学旅行基地的空间分布特征及其影响因素》等6个团队获得铜奖,《笔墨丹青,寻古探新——乡村振兴背景下文港镇毛笔产业发展策略及传承研究》等6个团队获优胜奖。

马舒洁副书记在总结中认为,云顶国际8588yd广泛动员员工参赛,教授、博士精心指导,参赛选题结合自身专业、贴近当下社会发展,参赛规模不断扩大,竞赛成绩稳步攀升,作品质量逐年提高。她希望同学们的作品经过进一步的打磨后,能够在比赛勇夺佳绩,再创辉煌。

11月16日下午,云顶国际8588yd邀请挑战杯省赛国赛评委、广东工业大学丘志乔教授以线上会议方式为参加挑战杯赛的十八支队伍进行辅导,并进行了精准点评和建设性意见。


李朝军经理表示,云顶国际8588yd高度重视“挑战杯”赛前工作,按照“高举四创旗帜 点燃创新梦想”的目标,形成员工四创工作制度性安排;公司积极搭建八个四创训练平台,认真对接115塔式双创体系。接下来,公司将继续把“挑战杯”作为育人工作得重要内容,持续强化跟踪,加强专业指导,重视员工科研能力,构建科技育人、以赛促学的人才培养模式。